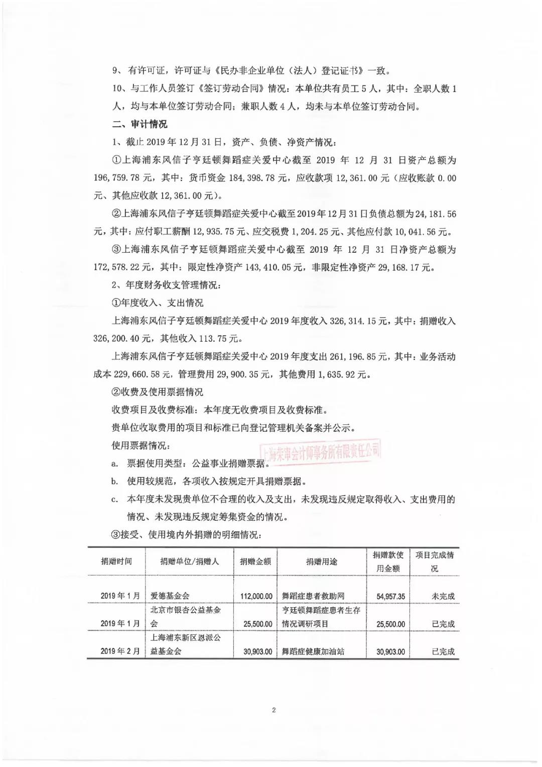
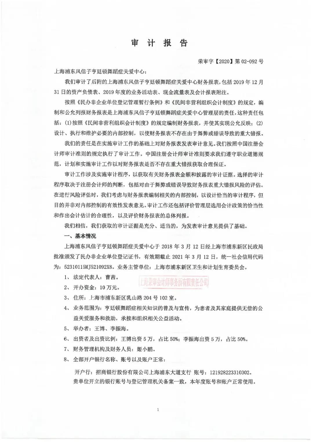
风信子亨廷顿舞蹈症关爱中心2019年度审计报告
访问次数: 418 次   
发布时间: 2020-04-02

风信子亨廷顿舞蹈症关爱中心是一家致力于为亨廷顿舞蹈症患者提供支持的公益组织。机构创始人来自亨廷顿舞蹈症家庭,机构旨在为亨廷顿舞蹈症患者和家属们提供支持和帮助、倡导积极健康的生活态度、改善患者生活质量。


  机构的战略目标是结合社会资源,为全国亨廷顿舞蹈症患者群体发声、提供支持和帮助,改善医疗环境,提升患者及其家庭的生活质量。机构使命是在包容的社会环境下,给患者群体带来有尊严、有质量的生活。